耐紫外丝印透明导电油墨(MGT-AUV-T300/ T350) 是针对车载及家电中电容触控面板领域,基于导电高分子聚合物 (PEDOT:PSS) 开发的一款水性丝印油墨产品,适用于在PET、PC、PMMA、PI、扩散膜、玻璃等基材上丝网印刷生产各类大面积和高精度(100微米)透明触控层,无彩虹纹、橘纹、孔洞、收缩等现象,具有透明度高、附着力好、耐水和耐紫外线等优点。 该产品是针对需要长时间暴露在阳光下的应用场合,如车载触摸开关、洗衣机触摸面板等场合,具有优良的抗紫外线(UV、IUV)辐射能力。
产品特点
1. 自主研发生产,产品性能可调可控;
2. 符合REACH检测标准和RoHS检测标准,可实现进口替代;
3. 透光率大于90%(300~780nm);
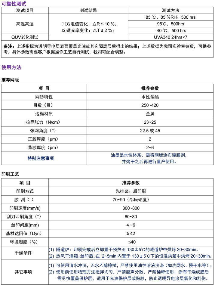
4. 通过1000小时高温(95℃)、低温(-40℃)、“双85”测试(85℃、85%RH);
5. 与市场同类油墨进行耐UV性能对比测试,我司产品具有更好的耐UV性能。
产品应用
适用于车载触摸按键、发光LOGO、家电电容式触摸按键、冷光片、3D发光面具、氛围灯、发光字、电致变色器件、透明电极等对透明度,导电性有较高要求的光电元器件上。


包装与存储
1. 网版残留的浆料可回收使用,回收后的油墨请单独存放,回收次数小于3次,以避免浆料污染。
一旦开封后,要注意及时盖紧,以防水份挥发,可能导致生成不溶颗粒物。
2.密封在原包装可保存 6个月,储存温度 5~25 ℃,避免冰冻(≤5 ℃),本产品一旦霜冻而
结冰,将不能再使用。
3.包装规格:0.5KG , 1Kg, 5Kg,10Kg…
声明:以上所提供的信息完全基于我们在实验室和实践中所获得的认识,具有一定的参考价值,本产品的技术参数仅供参考。但由于产品的使用通常在我们控制的范围之外,所以我们只给予产品本身质量的保证,且我司对产品后续加工和应用所产生的结果不承担连带责任,产品是否适用由需方自行测试。我司保留不预先通知而修改版本说明书的权利。
企业官网:http://www.mogreat.com